当前位置:首页>新闻资讯>行业动态

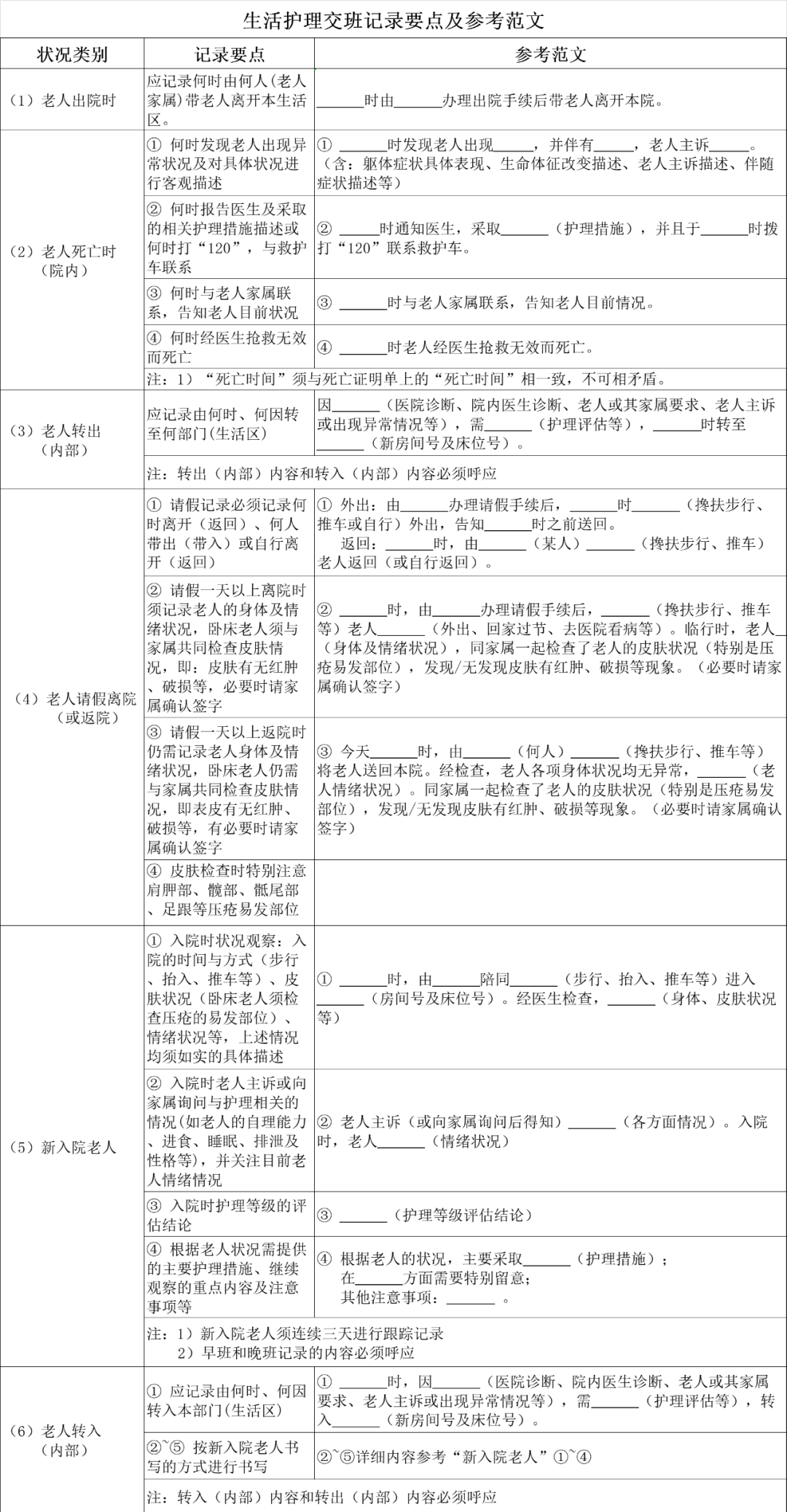
养老机构生活护理交班记录要点及参考范文

时间:2021-08-09
无锡养老院无锡护理院无锡康复院无锡敬老院-无锡怡和颐养院2021年8月9日讯  


图片
图片

注:本文内容仅供参考。

来源:九如城 作者:胡继芹


本站关键词:无锡养老院无锡护理院无锡敬老院

本站信息来源于网络或者原创,如有冒犯贵网站版权的,请与我们取得联系!

无锡养老哪里好?要去就去无锡怡和颐养院!咨询电话:0510-80918866